• Townie
    AI
  • Blog
  • Docs
  • Pricing
  • Weโ€™re hiring!
Log inSign up
artivilla

artivilla

rss-generator

rss generator that creates rss feeds for non-rss blogs
Public
Like
rss-generator
Home
Code
8
services
4
shared
1
.vtignore
README.md
blogs.json
deno.json
C
generateFeed.cron.ts
H
index.ts
Branches
3
Pull requests
Remixes
History
Environment variables
Val Town is a collaborative website to build and scale JavaScript apps.
Deploy APIs, crons, & store data โ€“ all from the browser, and deployed in milliseconds.
Sign up now
Code
/
Code
/
Search
index.ts
https://artivilla--442b5b3e6f9511f08f640224a6c84d84.web.val.run
README.md

rss generator

rss generator that creates rss feeds for non-rss blogs

CleanShot 2025-08-02 at 06.18.39@2x.png

adding new entries

  1. Add a new entry to /blogs.json with CSS selectors
  2. The cron job will automatically pick it up on the next run or run it manually in generateFeed.cron.ts
  3. Feed will be available at /rss/<your-slug>.xml

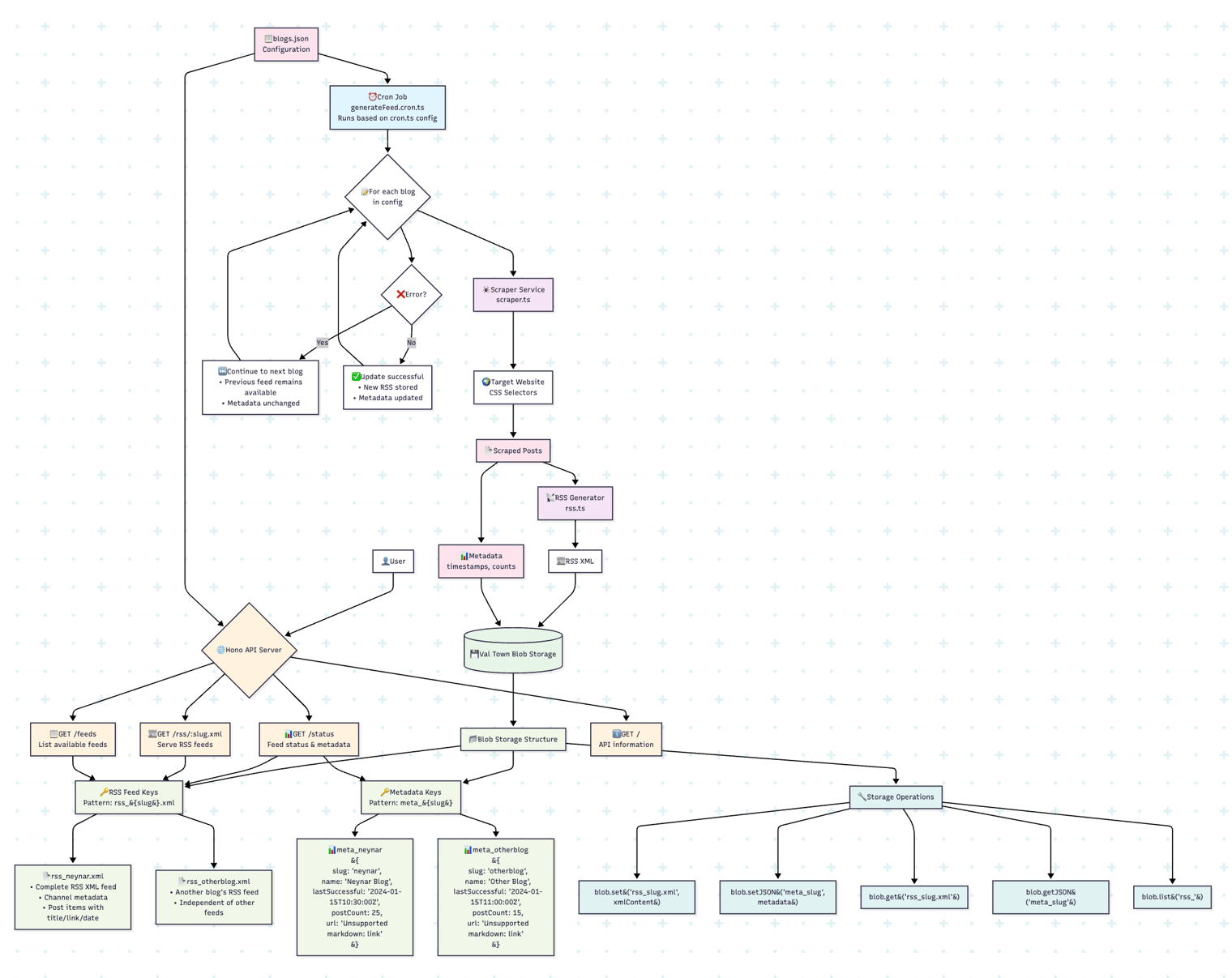
how it works

CleanShot 2025-08-02 at 06.41.28@2x.png

limitations

  • Uses Val Town Blob Storage with single key per feed: rss_{slug}.xml
  • Metadata stored as meta_{slug} with generation timestamps and post counts
  • Feeds are updated only on successful scrapes
  • Stale feeds are served indefinitely until next successful update
HTTP
  • index.ts
    artivilla--44โ€ฆ84.web.val.run
Cron
  • generateFeed.cron.ts
Code
servicesshared.vtignoreREADME.mdblogs.jsondeno.json
C
generateFeed.cron.ts
H
index.ts
FeaturesVersion controlCode intelligenceCLI
Use cases
TeamsAI agentsSlackGTM
DocsShowcaseTemplatesNewestTrendingAPI examplesNPM packages
PricingNewsletterBlogAboutCareers
Weโ€™re hiring!
Brandhi@val.townStatus
X (Twitter)
Discord community
GitHub discussions
YouTube channel
Bluesky
Open Source Pledge
Terms of usePrivacy policyAbuse contact
ยฉ 2025 Val Town, Inc.